تفسير آلية البنك الدولي للتمويل الدولي 2.0 لآلية الثقة (PoA)

آلية IBFT 2.0 PoA توازن بين السرعة والأمان وقابلية التوسع من خلال الاعتماد على المحققين الموثوقين وضمان نهاية الكتلة من خلال التوافق بين الأغلبية الفائقة. وهذا ما يجعله مناسبًا بشكل خاص لحالات الاستخدام التي تتطلب إنتاجية عالية وأوقات تأكيد سريعة، مثل التمويل اللامركزي (DeFi) وتطبيقات الطلب العالي الأخرى.
الIBFT 2.0 برهان السلطة (PoA)الآلية التوافقية المستخدمة من قبل Bitrock مصممة لتوفير طريقة أكثر كفاءة وقابلية للتوسع وأمانًا للتحقق من الصفقات مقارنة بأنظمة العمل البرهاني التقليدية (PoW) أو أنظمة الحصة البرهانية (PoS).
كيف يعمل IBFT 2.0 PoA:
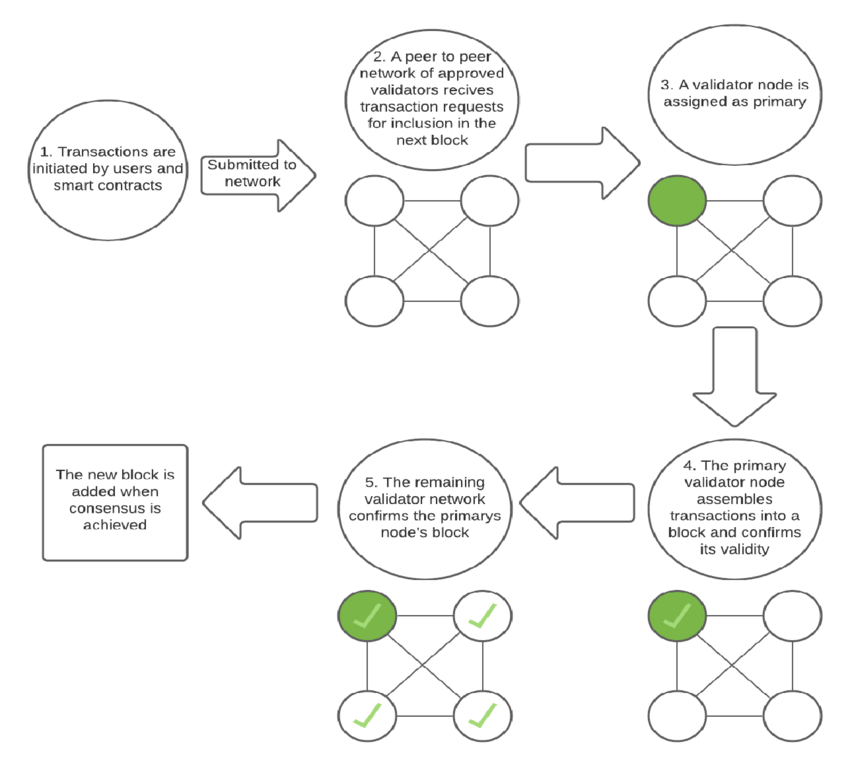
- المعتمدينفي نظام PoA, مجموعة محددة مسبقًا من المحققين مسؤولة عن التحقق من المعاملات وإضافة كتل جديدة إلى سلسلة الكتل. يتم اختيار هؤلاء المحققين بناءً على سمعتهم أو هويتهم، ولا يتنافسون في التحقق من الكتل كما هو الحال في نظام PoW أو PoS؛ بدلاً من ذلك، يتناوبون على اقتراح كتل مما يقلل بشكل كبير من الوقت والقوة الحسابية المطلوبة.
- اقتراح كتلة: كل محقق في الشبكة يتناوب على تقديم كتلة. عندما يقترح المحقق كتلة ، يجب أن تتم توقيعها والموافقة عليها من قبل غالبية سوبر من المحققين الآخرين. عادةً ما يجب أن يوافق ما لا يقل عن 66٪ من المحققين على صحة الكتلة قبل إضافتها إلى سلسلة الكتل.
- تحمل الأخطاء: IBFT 2.0 يقدم تحمل خطأ بيزنطي (BFT) ، مما يعني أن الشبكة يمكنها تحمل ما يصل إلى ثلث المصادقين الخاصة بها تتصرف بشكل خبيث أو تفشل دون التأثير على وظائف النظام. حتى إذا تم اختراق بعض المصادقين ، يمكن للشبكة الاستمرار في العمل بأمان طالما أن غالبية المصادقين موثوق بها.
- كفاءة: نظرًا لأن منتجي الكتل (الموثقون) معتمدين مسبقًا، فإن PoA أكثر كفاءة بالنسبة لاستخدام الطاقة والسرعة مقارنة بـ PoW، الذي يتطلب موارد حوسبة شاملة. يضمن آلية IBFT 2.0 أن تتم تسوية الكتل بسرعة، مما يسمح بأوقات كتل قصيرة جدًا (في حالة Bitrock، 1 ثانية).
- الأمان والنهائية: عندما يتم التحقق من كتلة من قبل عدد مطلوب من المحققين، يعتبر ذلك نهائيًا ولا يمكن تعديله أو إلغاؤه. يضمن هذا التأكيد النهائي مستوى عالٍ من الأمان ويمنع الهجمات المحتملة مثل إعادة تنظيم السلسلة.
- حوافز المحقق: في تنفيذ بيتروك، يتم مكافأة المحققين عن دورهم في تأمين الشبكة من خلال استلام رسوم المعاملات (في رموز بروك). تحفيز هذه المكافآت يجعلهم يحافظون على سلوك صادق، حيث يكون هويتهم وسمعتهم معرضين للخطر إذا تصرفوا بشكل خبيث.
مقاييس التوسع: 12000 TPS وأوقات كتلة لمدة ثانية واحدة
أحد أبرز ميزات بيتروك هو قابليته للتوسع. تم تصميم الشبكة للتعامل مع ما يصل إلى 12،000 معاملة في الثانية (TPS)، متجاوزة بكثير إمكانية معالجة المعاملات في شبكة إيثيريوم الرئيسية، التي تتوسط حوالي 15 TPS. تجعل هذه القابلية للتوسع بيتروك مناسبة لتطبيقات اللامركزية ذات الطلب العالي، خاصة في الصناعات مثل الألعاب والتمويل اللامركزي (DeFi).
تحقق الشبكة أيضًا وقت كتلة يبلغ ثانية واحدة مثير للإعجاب ، وهو الوقت الذي يستغرقه إضافة كتلة جديدة إلى سلسلة الكتل. يضمن هذا التوليد السريع للكتل أن يتم تأكيد المعاملات تقريبًا فورًا ، مما يعزز تجربة المستخدم بشكل كبير. هذه الخصائص تضع Bitrock من بين الحلول المتقدمة أكثر في الطبقة 2 من حيث السرعة والقابلية للتوسع ، خاصة بالمقارنة مع سلاسل الطبقة 2 الأخرى مثل Polygon و Arbitrum ، التي توفر معدلات إنتاجية أقل وأوقات كتل أطول.
مقارنة بين PoA ونظام Proof of Work (PoW) التقليدي ونظام Proof of Stake (PoS)
آلية الامتثال لـ PoA المستخدمة بواسطة Bitrock تختلف بشكل جوهري عن نظم العمل الأكثر استخدامًا Proof of Work (PoW) و Proof of Stake (PoS):
- برهان العمل (PoW)في نظام PoW ، مثل نظام بيتكوين ، يتنافس المنقبون لحل الألغاز الرياضية المعقدة للتحقق من الصفقات. يتطلب هذا العملية قدرًا كبيرًا من الطاقة الحاسوبية والطاقة. يعرف أنظمة PoW بأمانها العالي ولكنها تعاني من بطء سرعة المعاملات واستهلاك طاقة عالٍ ، مما يجعلها أقل قدرة على التوسع للتطبيقات التي تتطلب معدل عالٍ من الإنتاجية.
- دليل على الحصة (PoS)في أنظمة PoS، مثل Ethereum 2.0، يتم اختيار المحققين بناءً على عدد الرموز التي يقومون برهنها. على الرغم من أن PoS يستهلك طاقة أقل بكثير من PoW، إلا أنه قد يكون أبطأ من PoA، حيث يجب على المحققين تأمين الرموز لفرصة اقتراح الكتل، مما يمكن أن يتسبب في تأخير حسب ازدحام الشبكة ومنافسة الرهان.
- Proof of Authority (PoA)على العكس من ذلك، يعتمد PoA على مجموعة من المحققين المحددين مسبقًا الذين لا يحتاجون إلى المنافسة على تحقيق الكتلة. بدلاً من ذلك، يتناوبون في إضافة الكتل إلى سلسلة الكتل بطريقة محددة مسبقًا. يتيح هذا العملية التخلص من الحاجة إلى كميات كبيرة من الطاقة الحاسوبية (كما في PoW) أو الأصول المراهنة (كما في PoS)، مما يجعل PoA أكثر كفاءة من حيث السرعة واستخدام الطاقة. التضحية في حالة PoA هي الثقة في المحققين، ولهذا السبب يؤكد Bitrock استخدامها للمحققين الموثوق بهم والموثقين من خلال عمليات KYC مثل تلك التي تقدمها Assure DeFi.

أوقات الكتلة في الثانية الواحدة ومعدل نقل البيانات بمعدل 12،000 TPS
تم الوصول إلى أوقات كتلة سريعة وإخراج معاملات عالية في Bitrock من خلال الجمع بين آلية IBFT 2.0 PoA للاتفاق والبنية التحتية للشبكة المحسّنة. الموافقون على الشبكة معتمدون مسبقًا ويدورون بكفاءة لضمان تحقق الكتل بسرعة وإضافتها دون تأخير غير ضروري. يسمح التصميم المتعدد الأطراف لـ IBFT 2.0 بالتحمل على الخطأ وذلك لتحقيق التوفرية العالية، حيث يتم ضمان استمرار عمل الشبكة بسلاسة حتى إذا فشل بعض الموافقين على الشبكة.
نظرًا لأن Bitrock يعمل كحل من الطبقة 2 مع التوافق مع Ethereum ، فإنه يعالج المعاملات خارج السلسلة ومن ثم يستوطنها على سلسلة Ethereum الرئيسية. يسمح هذا المعالجة خارج السلسلة لـ Bitrock بتجاوز الازدحام الذي يمكن أن يحدث على الطبقة 1 من Ethereum ، مما يسهم في قدرته على التعامل مع حجم أعلى بكثير من المعاملات مع الحفاظ على رسوم الغاز تقريبًا الصفرية.
التفاعل مع آلة العقد الذكي (EVM) في نشر العقود الذكية
يتوافق بيتروك تمامًا مع آلة إيثريوم الافتراضية (EVM)، مما يعني أن المطورين يمكنهم نشر العقود الذكية على بيتروك باستخدام نفس الأدوات التي سيستخدمونها لإيثريوم. ويشمل ذلك بيئات التطوير الشهيرة مثل Metamask و Truffle و Remix. من خلال الحفاظ على التوافق مع إيثريوم، يسمح بيتروك للمطورين بنقل تطبيقاتهم ومشاريعهم المعتمدة على إيثريوم إلى بيتروك دون الحاجة إلى تعديل الكود بشكل كبير.
أبرز النقاط
- تستخدم Bitrock آلية توافق IBFT 2.0 لدليل السلطة، التي تعتمد على المحققين الموثوق بهم لتحقق كتلة.
- يمكن للشبكة معالجة ما يصل إلى 12،000 معاملة في الثانية، مع أزمنة كتلة تبلغ 1 ثانية، مما يجعلها قابلة للتوسيع بشكل كبير.
- يعتبر PoA أكثر كفاءة من حيث الطاقة وأسرع من الأنظمة التقليدية PoW أو PoS، على الرغم من أنه يتطلب الثقة في المحققين.
- تضمن بنية Bitrock إرسال معاملات عالية وانخفاض في التأخير من خلال تفريغ المعاملات إلى حل الطبقة 2 الخاص بها.
- تتيح الاستدامة الكاملة لآلة إيثريوم الافتراضية (EVM) للمطورين نشر عقود ذكية باستخدام أدوات إيثريوم الحالية.
إخلاء المسؤولية
* ينطوي الاستثمار في العملات الرقمية على مخاطر كبيرة. فيرجى المتابعة بحذر. ولا تهدف الدورة التدريبية إلى تقديم المشورة الاستثمارية.
* تم إنشاء الدورة التدريبية من قبل المؤلف الذي انضم إلى مركز التعلّم في Gate. ويُرجى العلم أنّ أي رأي يشاركه المؤلف لا يمثّل مركز التعلّم في Gate.